Skip to main content
Sponsored by: Molex

Sponsored by: Molex

Drive an I2C DAC with C++ on IOT2020

by jancumps

How to control an I2C DAC with the IOT2020.
The program is based on Siemens' SIMATIC IOT2000 I2C example LED and Peter Oakes' Arduino article.

 

How it works

The example is simple. A buffer holds 256 samples of a sinus signal.
Our code loops trough that buffer and sets the DAC to each of the values. Forever.
The result is a sinus signal on the output of the DAC.

The DAC talks I2C. So each of the buffer values is sent to the DAC8571 via that protocol.

 

 

 

 

 

 

 

 

 

#include
#include "mraa.hpp"
using namespace std;

uint16_t Sin_tab[256] = { 32768, 33572, 34376, 35178, 35980, 36779, 37576,
  38370, 39161, 39947, 40730, 41507, 42280, 43046, 43807, 44561, 45307,
  46047, 46778, 47500, 48214, 48919, 49614, 50298, 50972, 51636, 52287,
  52927, 53555, 54171, 54773, 55362, 55938, 56499, 57047, 57579, 58097,
  58600, 59087, 59558, 60013, 60451, 60873, 61278, 61666, 62036, 62389,
  62724, 63041, 63339, 63620, 63881, 64124, 64348, 64553, 64739, 64905,
  65053, 65180, 65289, 65377, 65446, 65496, 65525, 65535, 65525, 65496,
  65446, 65377, 65289, 65180, 65053, 64905, 64739, 64553, 64348, 64124,
  63881, 63620, 63339, 63041, 62724, 62389, 62036, 61666, 61278, 60873,
  60451, 60013, 59558, 59087, 58600, 58097, 57579, 57047, 56499, 55938,
  55362, 54773, 54171, 53555, 52927, 52287, 51636, 50972, 50298, 49614,
  48919, 48214, 47500, 46778, 46047, 45307, 44561, 43807, 43046, 42280,
  41507, 40730, 39947, 39161, 38370, 37576, 36779, 35980, 35178, 34376,
  33572, 32768, 31964, 31160, 30358, 29556, 28757, 27960, 27166, 26375,
  25589, 24806, 24029, 23256, 22490, 21729, 20975, 20229, 19489, 18758,
  18036, 17322, 16617, 15922, 15238, 14564, 13900, 13249, 12609, 11981,
  11365, 10763, 10174, 9598, 9037, 8489, 7957, 7439, 6936, 6449, 5978,
  5523, 5085, 4663, 4258, 3870, 3500, 3147, 2812, 2495, 2197, 1916, 1655,
  1412, 1188, 983, 797, 631, 483, 356, 247, 159, 90, 40, 11, 1, 11, 40,
  90, 159, 247, 356, 483, 631, 797, 983, 1188, 1412, 1655, 1916, 2197,
  2495, 2812, 3147, 3500, 3870, 4258, 4663, 5085, 5523, 5978, 6449, 6936,
  7439, 7957, 8489, 9037, 9598, 10174, 10763, 11365, 11981, 12609, 13249,
  13900, 14564, 15238, 15922, 16617, 17322, 18036, 18758, 19489, 20229,
  20975, 21729, 22490, 23256, 24029, 24806, 25589, 26375, 27166, 27960,
  28757, 29556, 30358, 31160, 31964 };

int main() {
  uint8_t txBuffer[3];
  mraa::I2c* i2c;
  int i;

  i2c = new mraa::I2c(0);
  i2c->address(0x4C); //set address of DAC
  txBuffer[0] = 0x10; // set value direct

  while (1) {
    for (i = 0; i < 256; i++) {
       txBuffer[1] = Sin_tab[i] >> 8;
      txBuffer[2] = Sin_tab[i];
      i2c->write(txBuffer, 3);
    }
  }
  return 0;
}

 

  • 0x4C is the I2C address of the DAC.
  • buffer[0] contains the value 0x10 - adapt output to payload immediately
  • buffer[1] contains the high bits of the 16 bit value
  • buffer[2] the low bits.

 

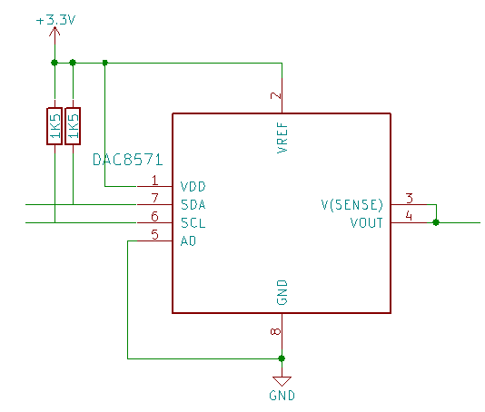
Hardware

You need two I2C pull-up resistors (1K5) and the DAC8571. 

 

 

 

 

 

 

 

 

 

 

 

 

Connections with IOT2020 Arduino headers

  • 3V3 to X13.P4
  • GND to X13.P6
  • SDA to X10.P9
  • SCL to X10.P10

 Connections for Oscilloscope

Attach one of your oscilloscope probes to the DAC output, it's alligator clip to GND.
You can also hook up a protocol analyser and check the traffic.

 

 

 

 

 

 

 

 

 

 

 

 

The Source code is attached.

Happy I²C-ing

 

This person is no longer a member and their bio is unavailable
DesignSpark Logo

Enjoying DesignSpark?

Create an account to unlock powerful PCB and 3D Mechanical design software, collaborate in our forums, and download over a million free 3D models, schematics, and footprints.
Create an account

Already a DesignSpark member? Log In

Comments