DesignSpark Circuit Simulator Maintenance on 13th March at 17:00 UTC for up to 2 hours

Skip to main content

Reference Design of Digilent Pmod HB5

by Alex_CH

This is a reference design of Digilent Pmod HB5 - RS Part Number: (134-6447)

The Digilent Pmod HB5 was converted into DesignSpark PCB format. Download link to the project files and the article of Digilent Pmod HB5 can be found at the end.

The Digilent Pmod HB5 (Revision E) offers a 2A H-bridge circuit to drive small to medium sized DC motors. This module was specifically designed to work with the Digilent gearbox motor which incorporates quadrature encoder feedback.

  • 2A H-bridge circuit
  • Drive a DC motor with operating voltage up to 12V
  • 6-pin JST connector for direct connection to Digilent motor/gearboxes
  • Two screw terminals for external motor power supply
196_aff51ccc5fbe969801ca862ea55a288dfa4c60d6.png

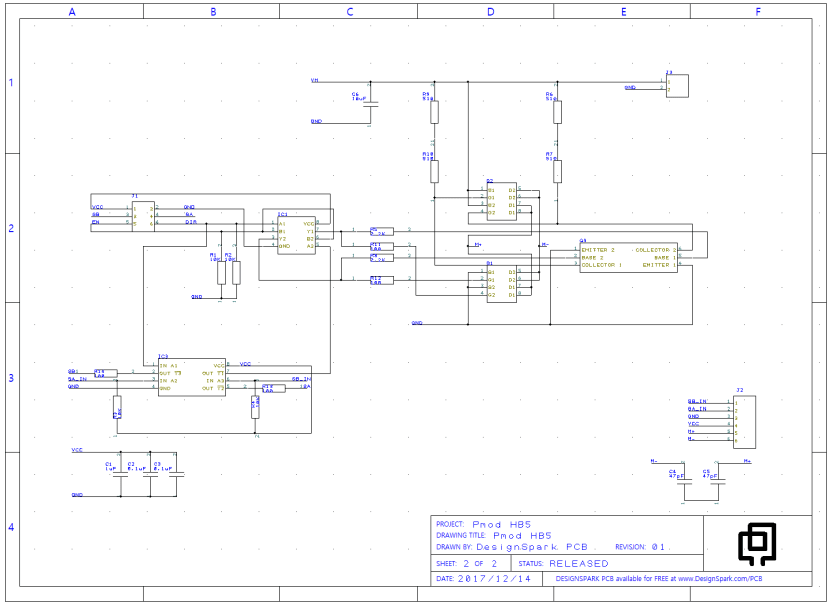
Schematic of Digilent Pmod HB5

262_4ef7c51c368eec3c728daab5803ee2b9f4eea76d.png

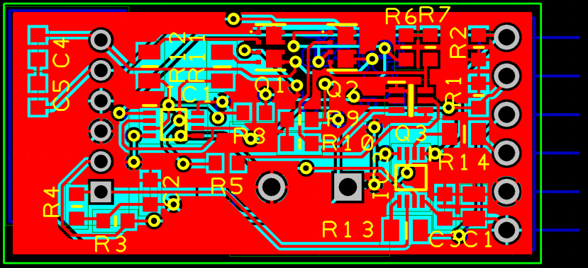
PCB layout of Digilent Pmod HB5

351_ec6370d877642a8b5684b00cbba4ba0f3422a9a2.png

3D view of Digilent Pmod HB5

 

BOM list of the board (Key Components):

RS Part Number Manufacturer Part Number Manufacturer Description
(818-1356) SI5936DU-T1-GE3 Vishay Dual N-channel MOSFET Transistor
(818-1365) SI5997DU-T1-GE3 Vishay Dual P-channel MOSFET Transistor
(802-4228) NL27WZ08USG onsemi Dual 2-Input AND Logic Gate
(802-4332) NL37WZ14USG onsemi Triple Schmitt Trigger Inverter
(920-9893) NSVT65011MW6T1G onsemi Dual NPN Transistor

 

What is DesignSpark PCB format?

DesignSpark PCB is an award-winning software package for schematic capture and PCB layout, available for FREE from RS Components. Our software is easy to learn and use yet surprisingly powerful. DesignSpark PCB is now widely adopted in the industry as a standard format for design file sharing and collaboration. This is especially useful in the prototyping phase where most of the innovation takes place. Not yet a DesignSpark PCB user? 

Download DesignSpark PCB 

This person is no longer a member and their bio is unavailable
DesignSpark Logo

Enjoying DesignSpark?

Create an account to unlock powerful PCB and 3D Mechanical design software, collaborate in our forums, and download over a million free 3D models, schematics, and footprints.
Create an account

Already a DesignSpark member? Log In

Comments