DesignSpark PCB: New Version 13 - NOW AVAILABLE

Skip to main content

How do I use power planes?

by DesignSpark

This tutorial requires:

DesignSpark PCB V11.0.0

Power planes are often required for low noise requirements and consist of complete layers of copper (excluding through holes) and are normally on internal layers. For this purpose, a PCB with 4 layers or more is required.

View the power plane

To view a power plane, from the menubar select View --> Powerplane --> Show and select the desired power plane.

mceclip7_1d0e23634ddbb59e0b7334be158ec2a9829d1fa6

The power plane is then displayed, and you can see the thermal relief and spoke connections. Here I have also highlighted the GND net (View --> Highlight Net) so that you can see the clearances.
Using the Interaction bar (shortcut F9) you may turn on and off other layers as required.

mceclip8_71ccaf6af5cb73d8314303127fa7f6845659ea3b.png

Should you make any further changes to your PCB design you must regenerate the power planes (View --> Powerplane --> Regenerate ).

As always perform design rule checks and reports prior to manufacture.

1. Start project

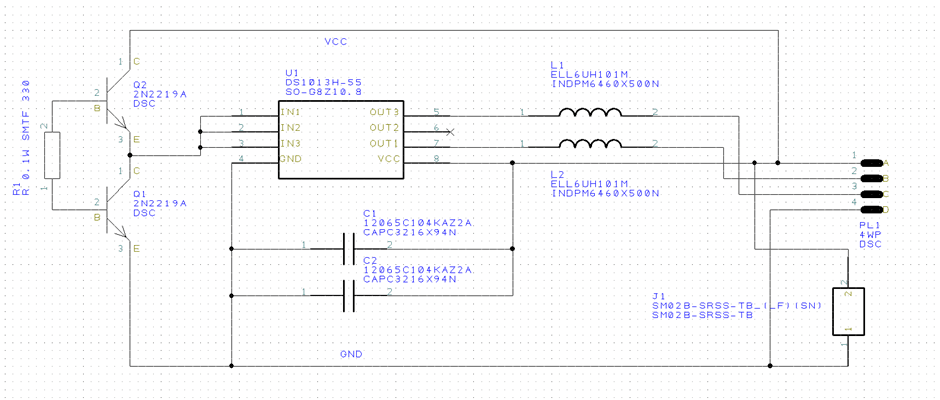
Start your project and complete your schematic design in the normal way. Ensure the nets such as VCC and GND that will be assigned for the power planes are named. The (illustrational) schematic below is used for this example.

mceclip0_0bd6779ef24849984b7474bac7162f17a733bb06

Note: that the top and bottom traces have their net names displayed and are named VCC and GND.

2. Translate to PCB

The next step is to "Translate to PCB" and select a technology file for 4 or more layers, here we select 2 signals plus 2 planes.

mceclip1_3f95c2e4f89a058fcbc0de1209a701e82720cdb4

3. Assign the layers

Now assign the layers. Select "Define Layers", 4-layer board and assign the Power plane layers to VCC and GND.

mceclip2_de1723920fc1f7e3d6f226367a2436c6e0bf3da5

4. Place components

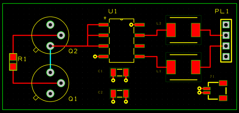
The PCB view will appear in the normal way, place your components as required. You will notice some used pads do not have air wires and a symbol showing two quadrants of a circle is present, these are the pads that require a connection to the power plane. Through hole components such as the pad on Q1 do not have these symbols as they have a path to the required power plane and are connected.

mceclip3_a83e0ace071ae4924a014cdace1ed44fd930f090.png

5. Using the autorouter

Using the autorouter these surface mount pads will if possible, automatically have a via connected by a short track to the pad and connect to the powerplane.

The PCB will appear as shown. The layout can now be optimised by positioning the components as required. The component plus the powerplane via's can be selected and moved as one item using a select box.

mceclip4_85ba2f388fbb0c5f588d993c5bae32070044ded1.png

6. Sizing vias

The size of the via's can be changed in the Design Technology (shortcut Shift +T) on the Net Classes tab. Here we change both power planes from "Large Via" to "Via"

mceclip5_38946ca11d0cef81f4593fbe53c01d71159170e7

7. Re-route

Apply the settings. Now to update the layout, un-route the PCB and then autoroute again to use these new values.

After applying these changes and manually optimising the design we achieve the following layout.

mceclip6_fb4cd8d9cba69886432b61cb28a30dfa2be177b5.png

RS DesignSpark is the go-to platform for professional design engineers, providing application and product content and design resources such as the award winning DesignSpark PCB and DesignSpark Mechanical CAD software.
DesignSpark Logo

Enjoying DesignSpark?

Create an account to unlock powerful PCB and 3D Mechanical design software, collaborate in our forums, and download over a million free 3D models, schematics, and footprints.
Create an account

Already a DesignSpark member? Log In

Comments