United Statesからアクセスされていますが、言語設定をEnglishに切り替えますか?
Switch to English site
Skip to main content

Digilent Pmod USBUART のリファレンスデザイン

by Alex_CH

DESIGNSPARKでは、各種モジュール基板のCADデータとBOM(部品リスト)を無償提供する「リファレンスデザイン」というサービスを行っています。

本ページでは、Digilent Pmod USBUART (RS注文品番: 134-6453)のリファレンスデザインを提供しています。無料の基板CADソフトであるDesignSparkPCBで読み込むことができ、自在に編集を加えてご使用頂くことができます。

Digilent Pmod USBUART(リビジョンA)は3Mbaud以上の転送速度が可能な、USBからUARTシリアルへの変換モジュールです。マイクロUSBコネクタとFTDI chip  (730-0168) 経由での電源供給を完備しています。以下が大きな特徴です。

  • USB から UARTシリアルへの変換 
  • micro USB コネクタ
  • FTDI chip経由でのシステムボードへの給電オプション
  • UARTインターフェースつき6ピンPmod コネクタ 
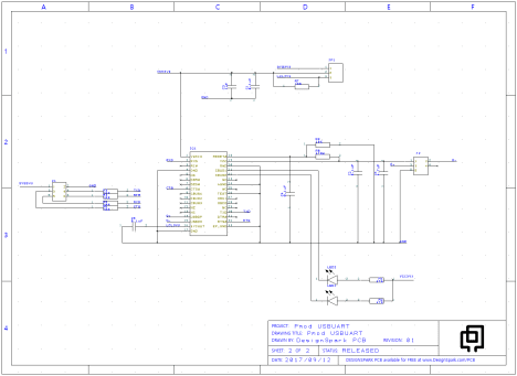
 sch5_0e0f11f4ddac63c8822671ee931104756113c0fd.png

Digilent Pmod USBUART の回路図

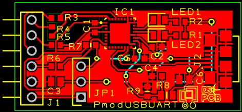
pcb5_17046a26747660d92ac2a730a0c84c5eddc1cfb0.png

Digilent Pmod USBUART の基板レイアウト

3d7_564451b7e371676eceb78f5034b5b9e1ebdc30cc.png

Digilent Pmod USBUART の3D 表示

 

 ボードのBOMリスト (重要なパーツについて抜粋)

RS注文品番

メーカー品番

メーカー

備考

(730-0168)

FT232RQ-REEL

FTDI Chip

USB-シリアル UART 

(046-7554)

22-03-2031

Molex

3極1列ストレートピンヘッダ

(121-7785)

LG R971

OSRAM Opto Semiconductors

SMD LED 緑

 

Designspark PCBはフル機能を、商用利用を含め、完全無料でご利用いただける基板設計ソフトウェアです。多数のチュートリアル等を公開しております→Designspark PCBの使い方一覧

免責: 本リファレンスデザインの各種設計データ(本設計データ)のご使用は自己責任でお願いいたします。

(このメンバーは退会しており、プロフィール等の情報は消去されています。)
DesignSpark Logo

DesignSparkアカウントを作成しませんか?

アカウントを作成すると、高機能な基板CADや使いやすい3次元CADが無料で使えるだけでなく、数千万点超の部品のCADライブラリやフットプリントや3Dモデルを検索しダウンロードできます。
アカウントを作成

アカウント作成済みの方はこちらからログイン

コメント