United Statesからアクセスされていますが、言語設定をEnglishに切り替えますか?
Switch to English site
Skip to main content

AC/DC Converter using FAN6300 and FCD7N60のリファレンス

by BrianW

FAN6300 Highly Integrated Quasi-Resonant Current Mode PWM ControllerとFCD7N60 SuperFETを使用したAC / DCコンバーターのリファレンスデザインです。DesignSpark PCBフォーマットのプロジェクトのファイルとBOMリストがダウンロードできます。

  • AC入力電圧:185VRMS – 265VRMS
  • 総出力電力:70W
  • 1つのDC出力:23.1V / 3.04A

このドキュメントでは、FAN6300高集積擬似共振電流モードPWMコントローラーとFCD7N60 SuperFETTMを使用した70W電源の提案ソリューションについて説明します。入力電圧範囲は185VRMS〜265VRMSで、23.1V / 3.04Aの出力が1つあります。

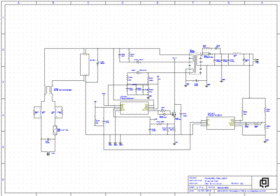
FAN6300の回路図

title

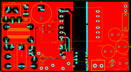
PCB レイアウト

title

3D ビュー

 title

BOMリスト:

RS品番

メーカー品番

メーカー

説明

717-1578

RS-0805

RS

Resistor

739-6074

FAN6300HMY

Fairchild Semiconductor

Current Mode PWM Control,Quasi, Resonant

761-3527

FDLL4148_D87Z

Fairchild Semiconductor

Diode

700-5431

GBU4M-E3/51

Vishay

Bridge Rectifier Diode

617-7746

RL1206JR

Vageo

Resistor

BOMリストは、翻訳元記事からダウンロードしてください

 

Designspark PCBはフル機能を、商用利用を含め、完全無料でご利用いただける基板設計ソフトウェアです。多数のチュートリアル等を公開しております→Designspark PCBの使い方一覧

免責: 本リファレンスデザインの各種設計データ(本設計データ)のご使用は自己責任でお願いいたします。

(このメンバーは退会しており、プロフィール等の情報は消去されています。)
DesignSpark Logo

DesignSparkアカウントを作成しませんか?

アカウントを作成すると、高機能な基板CADや使いやすい3次元CADが無料で使えるだけでなく、数千万点超の部品のCADライブラリやフットプリントや3Dモデルを検索しダウンロードできます。
アカウントを作成

アカウント作成済みの方はこちらからログイン

コメント