嘿!您似乎在 United States,您想使用我们的 English 网站吗?
Switch to English site

DesignSpark PCB:新版本 13 - 现已推出

Skip to main content

直接建模的第 1步(第 4 部分) - 探索填充工具

by DesignSpark

本教程需要:

DesignSpark Mechanical V6.0

本教程分为几个部分,将指导您使用 DesignSpark Mechanical 中的主要建模命令。

第 1 第 2 部分将帮助您构建两个模型(使用草图选择拉动工具),第三部分将告诉您如何将模型组装在一起(使用一系列的移动功能)。接下来的部分将介绍其他功能,包括填充(移除特征)和组合(使用另一个模型切入一个模型或将两个模型合并在一起)。然后您将能够设计您自己的部件,并使用这些工具和功能将它们组装在一起。 

在第 1 和第 2 部分中创建的模型会在后面的教程中用到。 如果您没有完成第 1 和第 2 部分,但需要学习后面的部分,这些模型已附在教程中 

第 4 部件 – 填充工具

填充工具旨在从模型中移除特征,并用周围的几何图形取代它们。 

在许多情况下,这是很容易的,但在某些情况下,需要弄清楚哪些东西要被移除,哪些几何图形要被用来取代它们。  

另外,既可以在选择模型上的某个特征之后,也可以在这之前激活填充功能。如果在没有选择模型的任何部分时点击功能区栏上的填充工具,那么该工具将一直保持激活状态,并重复执行相同的填充操作(使用回车键依次完成每次填充)。相反,如果在模型的某个部分已经被选中的情况下点击填充工具,那么在填充之后,该工具将不会保持激活状态。 

下面的练习将介绍一些例子,以便您在未来的工作中使用这个功能。  

1. 打开 DesignSpark Mechanical(并关闭欢迎屏幕) 

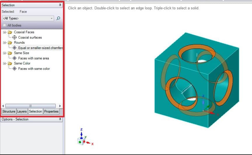
2. 打开第 2 部分练习中的有孔立方体  HOLED CUBE 模型 

3. 左键点击立方体的一个圆角来选择这个表面 

4. 按功能区栏上的填充。您应该可以看到,与该角相连的 3 个弧形边缘的几何图形将取代这个圆角(并且功能区栏上的选择工具已经恢复到激活状态)

5. 再次点击功能区栏上的填充工具来激活它(注意,这次它会一直保持激活状态,因为没有选择模型的任何部分) 

6.现在,左键点击立方体任何 2 个面之间的一个弧形边缘,并按下回车键(您会看到 2 个平面的几何图形将取代这个弧形边缘) 

7. 对其他的弧形边缘重复第 6 步,以去除弧形边缘(注意,在这一系列操作中,填充工具一直处于激活状态) 

8. 现在选择(通过左键点击)立方体内部的一个圆柱形表面,然后按回车键。您会看到,圆柱形的孔已经闭合成一个锥形漏斗。这是因为如前所述,填充工具使用了周围的几何图形来替换被填充的特征,在本例中使用了 45 度的倒角。 

9. 左键点击撤消工具,恢复圆柱形孔 

10. 左键点击孔的倒角边缘,以将其选中。使用左侧选项窗格上的选择选项卡,分组选择所有同等尺寸的倒角。 

11. 按回车键,删除倒角。 

12. 现在,左键点击孔的外边缘,以将其选中,然后按回车键来填充这个孔,立方体的这个平面将恢复到无孔状态(因为这次填充工具使用了立方体的面的几何图形来替换这个孔)

13. 打开PIN CUBE模型(默认情况下,功能区栏上的选择模式应该是激活的)。

14. 要使用填充工具移除其中一个柱,我们需要使用 Ctrl 和三次左键点击来选择柱的三个表面(圆柱、圆和端面),否则柱的某个部分将不会被选中,这样工具就不知道该如何替换它。 

15. 点击功能区栏上的填充,移除柱,使立方体的这个面恢复平整。 

您可能想保存这些例子或进一步研究它们。填充工具的另一个练习是导入一个 3D 模型然后使用上述功能对其进行修改。 

RS DesignSpark is the go-to platform for professional design engineers, providing application and product content and design resources such as the award winning DesignSpark PCB and DesignSpark Mechanical CAD software.
DesignSpark Logo

喜欢 DesignSpark 吗?

创建一个帐户来解锁强大的 PCB 和 3D 机械设计软件,在我们的论坛中进行协作,并下载超过一百万个免费的 3D 模型、原理图和示意图。
创建一个帐户

已经是 DesignSpark 会员?登录

评论