嘿!您似乎在 United States,您想使用我们的 English 网站吗?
Switch to English site

DesignSpark PCB:新版本 13 - 现已推出

Skip to main content

直接建模的第 1步(第 1 部分) - 探索草图、选择和拉动工具

by DesignSpark

本教程需要:

DesignSpark Mechanical V6.0

本教程分为几个部分,将指导您使用 DesignSpark Mechanical 中的主要建模命令。

前两部分将帮助您构建两个模型(使用草图选择拉动工具),第三部分将告诉您如何将模型组装在一起(使用一系列的移动功能)。接下来的部分将介绍其他功能,包括填充(移除特征)和组合(使用另一个模型切入一个模型或将两个模型合并在一起)。然后您将能够设计您自己的部件,并使用这些工具和功能将它们组装在一起。 

在第 1 和第 2 部分中创建的模型会在后面的教程中用到,它们也附在教程中。 

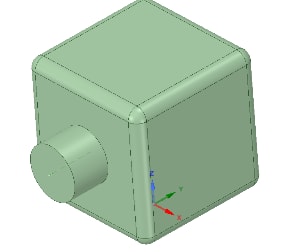
第 1 部分 - 带柱的立方体

  1. 打开  DesignSpark Mechanical

  2. 如果从以前的设计继续,选择文件 > 新建 > 设计,并关闭欢迎屏幕 

    72e7d0220aba7aa05975604f8732f37c1082751d.png

  3. 确保功能区栏上的设计选项卡被选中 

    0bf4f292b0147969941d03b47addc58020f9c223.png

  4. 在功能区栏的设计选项中选择平面视图 

    3e61a14d6f2bcbf04c5793b872cd776b9ce7dfef.png

  5. 从草图工具中选择矩形 

    a052e4f3a7f9a015044e72c73c43c8013d6fb8a6.png

  6. 在草图网格上,左键点击并按住,拖动,再点击,以创建一个矩形 

  7. 输入 25 来设置在一个轴上的尺寸 

    327129355b1f06c67f9d7533797b2d646ff981f7.png

  8. 按键盘上的 Tab 键来切换轴 

  9. 输入 25 来设置在另一个轴上的尺寸 

  10. 回车键 – 现在在平面视图中的网格上应该有一个 25 mm 的方形草图 

  11. 选择主视图(功能区栏的左上角) 

    06a2c069c7ae4bca2b4f03fa33781ad80527e043.png

  12. 选择功能区栏上的拉动工具 621cef214ed0a6f1002ac3ca7fc8975aa4000a49.png
  13. 左键点击正方形草图表面,用左键点击并拖动的方式将形状沿黄色箭头的方向拉高几毫米(或者将光标悬停在正方形上,左键点击并向上拖动),然后按住鼠标左键 

  14. 输入 25 来设置立方体的新高度 

  15. 回车键(并松开鼠标键) 

  16. 主视图重置视图 

  17. 在空白处单击鼠标左键,结束拉伸操作 

  18. 为了使立方体的边缘变圆,用 Ctrl + 左键单击多次选择边缘(要选择所有边缘,您需要使用鼠标中键并移动鼠标翻转立方体)。为了更容易地选择所有的边缘,您可以通过取消选择智能来编辑选择过滤器(屏幕底部的白色光标箭头)。

  19. 当仍处于拉动模式时,拖出一个包围模型的方框。然后,所有的边缘都会被选中并突出显示为橙色,但面不会被选中。

  20. 使用拉动工具,左键单击黄色箭头并将其向立方体的中心方向拖动一小段距离 

  21. 输入 2 来设置倒圆角的半径 

  22. 回车键 – 现在立方体的所有边缘都应该变圆了 

  23. 从功能区栏上的草图工具中选择,草图网格会被激活 

  24. 将光标悬停在立方体的一个面上,将网格定位在那里,单击鼠标左键开始绘制草图(您应该可以看到网格是以立方体面的中点为中心的) 

  25. 在草图网格的中心点上左键单击草图光标,按住并拖动到 10 mm(沿轴拖动以保持 尺寸的准确性)(或输入尺寸),然后松开 

  26. 像创建立方体时拖动草图那样,使用拉动功能将圆向上拖动一小段距离,然后松开

  27. 输入 7 来设置柱的长度 

  28. 在立方体的所有面上重复最后 4 个步骤。您需要按住鼠标中键和移动鼠标来翻转立方体,以查看所有的面(立方体上面现在应该有 6 个直径为 10 mm 和长 7 mm 的柱) 

  29. 要使柱的末端变圆,确保激活功能区栏中的拉动工具 

  30. 左键点击柱末端的边缘以突出显示边缘 

  31. 左键单击箭头并将其向下拖动一小段距离 

  32. 输入 1.5 来设置倒圆角的半径 

  33. 对每个柱重复最后 3 个步骤 

  34. 将您的文件保存为 PIN CUBE

现在带柱的立方体就完成了。 

RS DesignSpark is the go-to platform for professional design engineers, providing application and product content and design resources such as the award winning DesignSpark PCB and DesignSpark Mechanical CAD software.
DesignSpark Logo

喜欢 DesignSpark 吗?

创建一个帐户来解锁强大的 PCB 和 3D 机械设计软件,在我们的论坛中进行协作,并下载超过一百万个免费的 3D 模型、原理图和示意图。
创建一个帐户

已经是 DesignSpark 会员?登录

评论