嘿!您似乎在 United States,您想使用我们的 English 网站吗?
Switch to English site

DesignSpark PCB:新版本 13 - 现已推出

Skip to main content

直接建模的第 1步(第 2 部分) - 探索草图、选择和拉动工具

by DesignSpark

本教程需要:

DesignSpark Mechanical V6.0

本教程分为几个部分,将指导您使用 DesignSpark Mechanical 中的主要建模命令。

前两部分将帮助您构建两个模型(使用草图选择拉动工具),第三部分将告诉您如何将模型组装在一起(使用一系列的移动功能)。接下来的部分将介绍其他功能,包括填充(移除特征)和组合(使用另一个模型切入一个模型或将两个模型合并在一起)。然后您将能够设计您自己的部件,并使用这些工具和功能将它们组装在一起。 

在第 1 和第 2 部分中创建的模型会在后面的教程中用到,它们也附在教程中。 

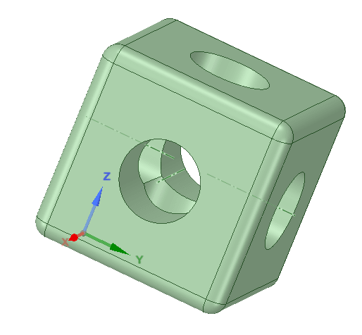
第 2 部分 - 有孔的立方体

1. 打开 DesignSpark Mechanical,并关闭欢迎屏幕(如果从以前的设计继续,则选择文件 > 新建 > 设计 

2. 确保功能区栏上的设计选项卡被选中 

3. 功能区栏设计选项中选择平面视图 

4. 草图工具中选择矩形 

5. 在草图网格上,左键点击,拖动,再点击,以创建一个矩形 

6. 输入 25 来设置在一个轴上的尺寸 

7. 键盘上的 Tab 来切换轴

8. 输入 25 来设置在另一个轴上的尺寸 

9. 回车键 现在在平面视图中的网格上应该有一个 25 mm 的方形草图 

10. 选择主视图功能区栏的左上角) 

11. 激活功能区栏上的拉动工具 

12. 左键点击正方形草图表面,用左键点击并拖动的方式将形状沿黄色箭头的方向拉高几毫米(或者将光标悬停在正方形上左键点击并向上拖动),然后按住鼠标左键 

13. 输入 25 来设置立方体的新高度 

14. 回车键(并松开鼠标键) 

15. 主视图重置视图 

16. 在空白处单击鼠标左键,结束拉伸(拉动)操作 

17. 为了使立方体的边缘变圆,用 Ctrl + 左键单击多次选择边缘(要选择所有边缘,您需要使用鼠标中键并移动鼠标来翻转立方体)。为了更容易地选择所有的边缘,您可以通过取消选择智能和面来编辑选择过滤器(屏幕底部的白色光标箭头),然后(仍然在拉动模式下)拖出一个包围模型的方框。 

18. 然后,所有的边缘都会被选中并突出显示为橙色,但面不会被选中。  

19. 使用拉动工具左键单击黄色箭头并将其向立方体的中心方向拖动一小段距离 

20. 输入 2 来设置倒圆角的半径 

21. 回车键 现在立方体的所有边缘都应该变圆了 

22. 功能区栏上的草图工具中选择(草图网格会被激活) 

23. 将光标悬停在立方体的一个面上,将网格定位在那里,单击鼠标左键开始绘制草图(您应该可以看到网格是以立方体面的中点为中心的) 

24. 在立方体的中心点上左键单击草图光标,按住并拖动 10 mm 直径,然后松开。

25. 像创建立方体时拖动草图那样,使用拉动功能拖动圆,使其穿过立方体(确保拉动的范围远远超出立方体的形状),然后松开 

26. 在立方体的另外两个面上重复最后 3 个步骤(立方体现在应该有 3 个直径为 10 mm 的孔)

27. 通过启用功能区栏上的选择,并左键点击立方体面上的其中一个孔的边缘,依次为每个孔添加倒角 

28. 在这种情况下,为了节省时间,可以通过访问设计窗口左边的“选择”菜单来使用多重选择工具 

29. 在搜索下拉菜单中选择边缘 

30. 在下面的树状菜单中,选择具有相同长度的边(您可能需要将树状菜单窗口的下边框向下拉来展开树状菜单窗口,以查看相关选项) 

31. 启用功能区栏上的拉动工具 

32. 在设计窗口左侧的拉动模式菜单中,选择第二个图标以启用倒角(您可能需要将拉动选项窗口的下边框向下拉,以查看菜单选项) 

33. 在设计窗口的空白区域,左键单击并向下拖动以添加倒角,并(在拖动过程中或之后)输入 1,将倒角设置为 45 度和 1 mm 

34. 将您的文件保存为 HOLED CUBE

有孔的立方体现在就完成了。 

RS DesignSpark is the go-to platform for professional design engineers, providing application and product content and design resources such as the award winning DesignSpark PCB and DesignSpark Mechanical CAD software.
DesignSpark Logo

喜欢 DesignSpark 吗?

创建一个帐户来解锁强大的 PCB 和 3D 机械设计软件,在我们的论坛中进行协作,并下载超过一百万个免费的 3D 模型、原理图和示意图。
创建一个帐户

已经是 DesignSpark 会员?登录

评论