Skip to main content

Rotated component labels, names, and values rotate/move out of place when outputting to a PDF via Windows print driver


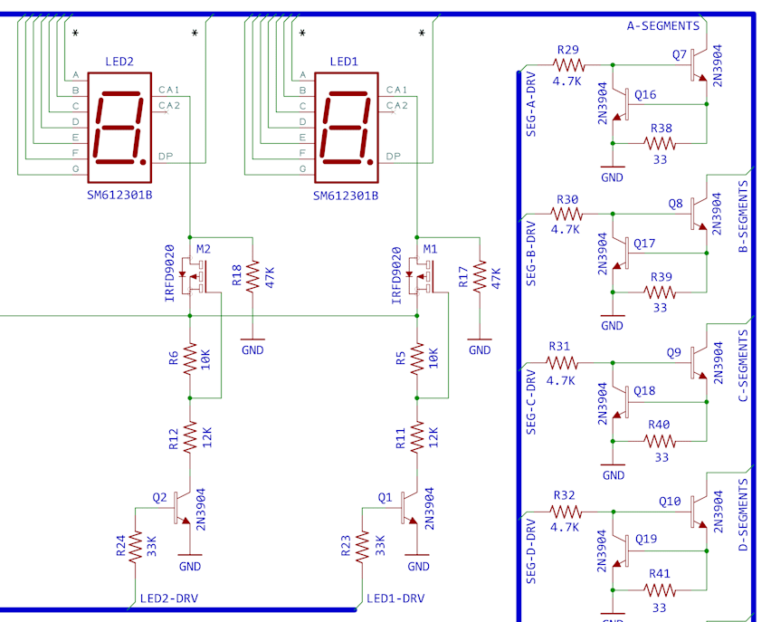
I have tried multiple PDF Printers, and whether I use the File > Print or Output > Manufacturing Plots command, the text associated with components, net labels, etc. rotate/move severely out of position in the resulting PDF.  The manufacturing plot preview shows the text in the correct positions and orientations, but the output is fouled up.  I've tried Bullzip PDF Printer, PDFill PDF and Image Writer, PDF24 Printer, and Microsoft Print to PDF on two different PCs (one desktop; one laptop).  The following images comapre a good schematic plot:

to one with rotated/displaced text:

Note that component and net labels are typically rotated and dragged to the optimal positions.  In most cases, I kept the default left-aligned option.  It seems that vertical text is being rotated with the bottom to the left, whereas the common drating convention is to read rotated text from the right (bottom of text facing right).  Horizontal text in not a problem, but text rotated to a vertical position is getting messed up.

The built in PDF output for manufacturing plots seems to be free from the rotating/moving text problem, but it does not allow customization of the resolution or page size, which is unacceptable to me.  I've also tried exporting PNG images with the intention of converting the images to PDFs externally.  However DSPCB's image exports are limited to the screen resolution, which is wholey inadequate for a large schematic.  This is a significant shortcoming of the program.

Anyway, I've wasted many hours trying to get decent images or PDFs of my schematic diagram but remain frustrated.

FOLLOW-UP:  I discovered that the Rotate Text Clockwise option in the program Preferences is stuck on.  If I clear the selection and click Apply and/or OK, the option is still selected.  Open the dialog box again, and it's still on.  This is clearly a bug in v13.0.1.  I don't want text rotated clockwise on printing since counterclockwise is the paradigm I've been taught to uphold since the early 1970s.

Comments