嘿!您似乎在 United States,您想使用我们的 English 网站吗?
Switch to English site
Skip to main content

RENESAS TDS水质测试仪参考设计

by Alex_CH

这是RENESAS TDS水质测试仪的参考设计。 RENESAS TDS水质测试仪已转换为DesignSpark PCB格式。 可以在数据表附件中找到项目文件的下载链接和RENESAS TDS水质测试仪的文章。

检查水质并检测工业废水,水族箱等区域内的有害物质。将设备前部浸入水中轻轻搅拌以去除任何气泡,可立即检测到TDS(总溶解固体)。 测量值将显示在液晶显示屏上,并通过按下保存按钮进行保存,以方便阅读和记录。 按温度按钮也可显示温度(°C /°F)。 该设备具有自动关闭功能,如无使用可在5分钟后自动关闭。

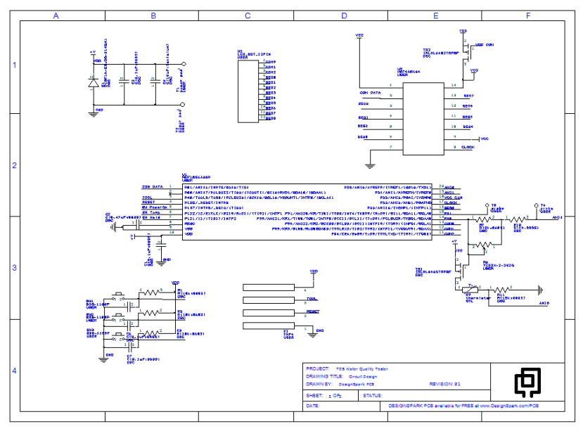
0011_88ced73fb3923e2d5f8797ea24993727e323bc57.png

RENESAS TDS水质测试仪示意图

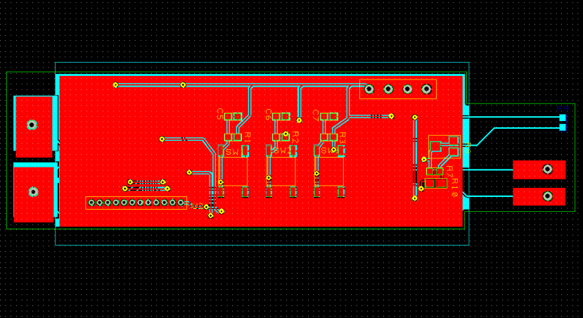
0021_a9827bbac2fe60cf10dba252c2ca83f4e4036082.png

 

 

 

                                                     RENESAS TDS水质测试仪的PCB布局

0031_909f66e2d9321104dd91cf92deb00cc255fcaeaf.png

                                                                RENESAS TDS水质测试仪的3D视图

 

板的物料清单(主要组件):

RS 零件号

生产商零件号

生产商

描述

(146-0344)

B57891M0103K000

EPCOS

NTC 热敏电阻 (10K, ±10%)

(179-3640)

R5F1056AASP

Renesas Electronics

RL78/G11 微控制器20-LSSOP

(808-0098)

MC74HC164

onsemi

IC 移位寄存器 8-bit 14-TSSOP

(251-8115)

-

RS Pro

CONN 接头 4x1, 2.54 mm

/

TC33X-2-202G

Bourns Inc

Trimmer 2 K, 0.1 W

技术文件

下载相关技术文档

关于 Renesas RL78的快速解决方案

什么是DesignSpark PCB格式?

DesignSpark PCB是一款屡获殊荣的原理图捕获和PCB布局软件包,可从RS Components免费获得。 我们的软件易于学习和使用,而且却功能强大。 DesignSpark PCB作为设计文件共享和协作的标准格式现已被业界广泛采用。这在大多数创新发生的原型设计阶段尤其有用。 还不是DesignSpark

 下载DesignSpark PCB

 

 

此人不再是会员,他们的简历不可用
DesignSpark Logo

喜欢 DesignSpark 吗?

创建一个帐户来解锁强大的 PCB 和 3D 机械设计软件,在我们的论坛中进行协作,并下载超过一百万个免费的 3D 模型、原理图和示意图。
创建一个帐户

已经是 DesignSpark 会员?登录

评论