United Statesからアクセスされていますが、言語設定をEnglishに切り替えますか?
Switch to English site

DesignSpark PCB: 新バージョン 13 - 発売開始

Skip to main content

米研ぎ作業自動化ロボット「試作型 米斬 -Komezan-」

by UED

目次

※この記事は8分くらいで読めると思います。

第1章:開発背景

まずは今回のプロダクトの開発背景を説明します。今回の開発は大学院の授業の演習課題として実現されました。

最初にチームメンバーで状況を整理した結果、下記の結果がまとまりました。

  • ニーズ:現実生活において、実用的に役に立つプロダクトを作りたい
  • 制約:開発費用は1万円未満、開発期間は2週間程度(しかもテスト期間)、人員は3名

このようなニーズと制約の中で製品版まで開発するのは難しいことが考えられました。そこで今回は、実証試験機として開発を行うことになりました。

  • 方針:実証試験機として開発

次に、具体的なタスクは何にするかという議論の結果、自動化できると嬉しいものとして家事があげられました。さらに、家事の中で家電としての既製品が少なく、安全性が担保しやすいものとして、米研ぎ作業があげられました。よって、今回の開発目標は下記のようなものになりました。

  • 目標:米研ぎ作業を自動化するロボットの試験機を開発する

第2章:概要と機能

概要

試作型 米斬 -Komezan-

動作時間:1セット3分半(1合)

電源:家庭用AC100V

 

動作の流れ:

  1. (準備)炊飯器か釜にお米を入れ、セットする
  2. (準備)水入りのペットボトルをセットする
  3. スマホアプリから実行
  4. アーム前進
  5. 注水
  6. 攪拌
  7. 排水
  8. 5~7を数回繰り返す
  9. アーム後退
  10. 米研ぎ完了

各モジュールの説明

mceclip0_3a019d688e2a499a9afa13415d56cb837a568f6d.png

赤:作業アーム

ピンク:攪拌用エンドエフェクタ

オレンジ:DCモータ

黄色:排水タンク

黄緑:制御回路

水色:注水タンク

青:サーボモータ

紫:ポンプ

動作の様子

動画が表示されない場合はこちら(https://youtube.com/shorts/LmhloeIkSfI)

第3章:設計と実装

要素が多いため、各部分を抜粋して紹介します。

メカニクス:作業アーム

mceclip1_dcab84b75bf678c1509e44b4e4c63a6a582ee2b0.png

 

メカニクス:攪拌用エンドエフェクタ

10000RPMから15RPMまで、2段遊星ギアで減速し、トルクを確保

 

メカニクス:注水バルブ

mceclip2_51baf0204a69149b55bc757bec1447d2f29bacfe.png

 

回路:モータの駆動回路

※写真は開発中の様子

mceclip0_d26294c40958a091117d071b3b0e1ce82be3e487.jpg

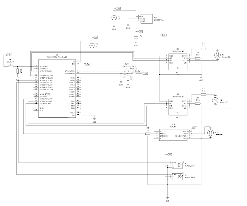
回路図

mceclip0_937914320494cb21b36a25b9ac46e3d9b4f8aaca.png

mceclip2_80c9f0625c23d8f061df9f492fd4b5fb32000f70.png

組込みソフトウェア

mceclip0_94f2c0c81b8b3730cc3e286f3712a83cfc65b1a0.jpg

C言語で作成、制御ライブラリはwiringPi

動作の実行部分(run):シーケンス制御。緊急停止のための割り込みハンドラ(stop)を実装

ネットワーク部分:HTTPハンドラの実装を実装。排他制御によりGPIOの競合をブロック

 

Androidアプリ

mceclip4_085c692eabece1c188fea4ac8546711d2d04efaf.png

AndroidStudio + javaで作成

HTTPリクエストを送るだけのシンプル構成

 

第4章:まとめ

今回は、米研ぎ作業を自動化するロボットの「試作型 米斬」を開発しました。

メカニクス:こだわりのエンドエフェクタ機構によって、こすり合わせるような米研ぎの動作を実現することができました。ただし、モータトルクが原因で、攪拌が可能なのは1合程度となっています。

回路:モータの駆動電圧をPWMで可変にすることにより、動作速度やトルクを調整できる点がかなり有効に働きました。今後の課題は、コネクタの実装による、メンテナンス性の向上だと考えています。

組込みソフトウェア:割り込み、排他制御を用いて安全性に配慮したプログラムを開発しました。

操作アプリ:今回は開始と緊急停止のみを実行するシンプルなものとなりました。ここに加えて、動作監視用のカメラストリーミング機能や水量の調整ができる機能が搭載されると、より利便性が高まると考えられます。

マネジメント:設計、製作の難易度が高く、スケジュールが遅れがちとなってしまいましたが、期日までに目標としていた作品を完成させることができました。

 

記事は以上となります。読んで頂き、ありがとうございました。

UED さんはまだ自己紹介を入力されていません...
DesignSpark Logo

DesignSparkアカウントを作成しませんか?

アカウントを作成すると、高機能な基板CADや使いやすい3次元CADが無料で使えるだけでなく、数千万点超の部品のCADライブラリやフットプリントや3Dモデルを検索しダウンロードできます。
アカウントを作成

アカウント作成済みの方はこちらからログイン

コメント