DesignSpark PCB: New Version 13 - NOW AVAILABLE

Skip to main content

How can I speed up my design process using Reference Designs?

by DesignSpark

This tutorial requires:

DesignSpark PCB V11.0.0

Reference Designs are provided at the DesignSpark website.

Complete "Reference Designs" for DesignSpark PCB provide schematic and PCB design files ready to use in your own innovative designs. They also provide a useful learning tool to understand electronic design and PCB layout.

"Reference PCB Designs" provide the PCB outline and location position of connectors and mounting holes for you to use as a daughter board or shield.

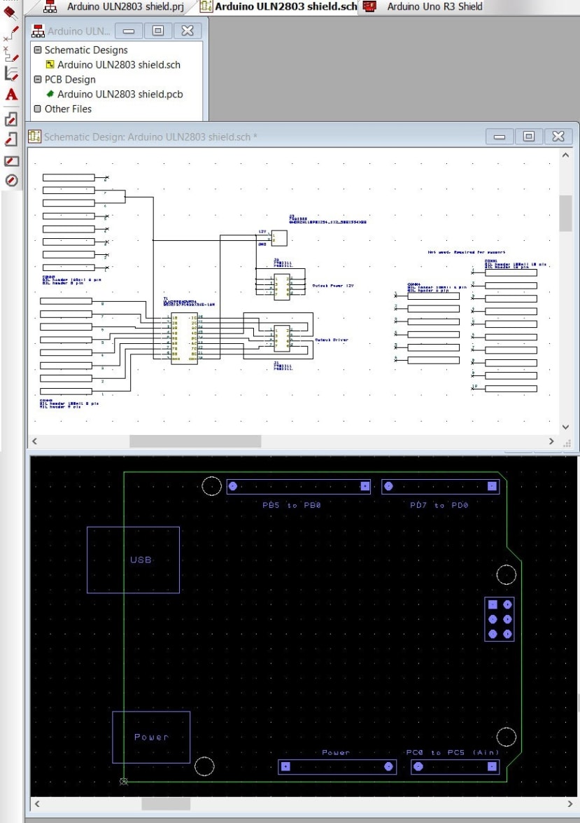
Here, we illustrate using an Arduino Uno shield PCB reference design in your new project. The key features in the existing reference PCB, the board outline, mounting holes and the location of key components such as connectors saves considerable time and allows the reuse of a proven PCB.

The advantage of this method compared with using a PCB outline within DesignSpark PCB is it not just a board outline and includes the additional features mentioned.

With DesignSpark PCB launched and a schematic added to the project, simply design your schematic layout and then add the reference PCB to the project. Forward the design changes and now work on the layout on the proven PCB.

Here is an Arduino Uno R3 Shield created in a series of simple tutorials:

The tutorials also have attached the final PCB's including all the steps illustrated for you to explore and create your own PCB reference boards. Please share your creations with the community and send details to support such that a library of designs can be created.

How do I use these reference PCBs?

Create your project folder and project as normal. Add your schematic to the project and create your design. In Windows file manager copy your reference PCB to the project folder and rename to match the actual project function.

Back in DesignSpark PCB "add your reference PCB design to the project".

blobid0_eb28f5bdbab362c9db4986d1fb7235f4c78b5cde.png

Navigate to the PCB file and add to the project.

blobid1_1032f3118c30caa93f085e5fc6b6ce79b79d8ae2.jpg

Now simply "Forward Design Changes", position the components and route your PCB.

blobid2_fa1c0074a0f9cd8d0a5adf5207142ef57d6f7940.jpg

The connectors required to mate with the Arduino Uno are simply placed over the locations on the documentation layer, providing an easy solution to creating your custom shield.

Re-use the reference PCB as often as required within each new project.

Simple and time-saving!

RS DesignSpark is the go-to platform for professional design engineers, providing application and product content and design resources such as the award winning DesignSpark PCB and DesignSpark Mechanical CAD software.
DesignSpark Logo

Enjoying DesignSpark?

Create an account to unlock powerful PCB and 3D Mechanical design software, collaborate in our forums, and download over a million free 3D models, schematics, and footprints.
Create an account

Already a DesignSpark member? Log In

Comments