DesignSpark PCB: New Version 13 - NOW AVAILABLE

Skip to main content

How can I add Net References?

by DesignSpark

This tutorial requires:

DesignSpark PCB V11.0.0

Net references open the possibility to connect two pins on opposite sides of the design, which perhaps need to be connected together, but for which you do not need to add a full connection.

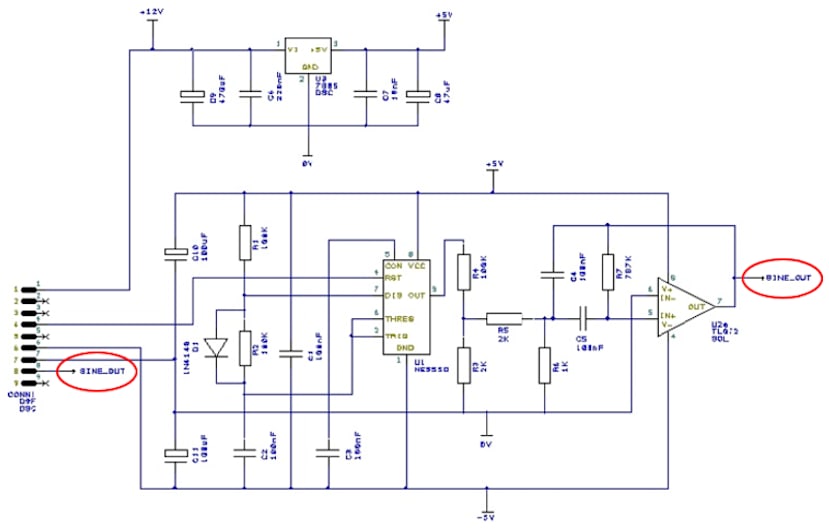
Circuit Diagram with PIN Connections

Here we will add a short connection for each pin, add a schematic-only component as the signal reference and name the net on both ends. This will act as an ‘implied’ connection. Then, when the Schematic is translated to PCB, these two points will be connected together.

Using the Add Component browser, from the built-in Schema library, add two To components to the design.

Add Component TO

Remember, the intelligence in the implied net is the net name, so now we must name the connection.

USING CHANGE NET

Select the pin on the To symbol. From the shortcut menu, select Change Net.

From the dialog, type the Net Name of the net you want to connect, for example, SINE_OUT like on the example below.

Depending on the needs, leave the Net Class as Signal or change it to one of the other options available. Click OK to exit.

Change Net Menu

The Net is now named (SINE_OUT), now you need to display it.

DISPLAYING NET NAMES

Select the connection to the To symbol. Right click and from the shortcut menu, select Display Net Name.

Display Net Name in Menu

Now that it is displayed, you can select it and move it into the required position.

Circuit with Net Name

That is one half of the implied net completed. You must now do this procedure again for the other pin.

RS DesignSpark is the go-to platform for professional design engineers, providing application and product content and design resources such as the award winning DesignSpark PCB and DesignSpark Mechanical CAD software.
DesignSpark Logo

Enjoying DesignSpark?

Create an account to unlock powerful PCB and 3D Mechanical design software, collaborate in our forums, and download over a million free 3D models, schematics, and footprints.
Create an account

Already a DesignSpark member? Log In

Comments