United Statesからアクセスされていますが、言語設定をEnglishに切り替えますか?
Switch to English site
Skip to main content

Maxim EE-Sim® OASISでスイッチング電源を作るパート2 回路図キャプチャとプリント基板設計

PCB layout board in DesignSpark PCB

今回は前回のパート1に引き続きRaspberry Pi用のSMPS(スイッチング電源)を作成していきます!具体的にはPSU(電源ユニット)の回路図を作成、プリント基板のデザインを作成、ガーバファイル出力という流れでおこないます。

初めに

前述よりパート1の続きです。まだパート1をご覧になっていない場合はパート1を先にご覧ください。前回は9~30Vの電圧を受け最大2.5Aで5.1Vで出力するように設計されたSMPSのシミュレーションを行いました。今回のステップではDesignSpark PCBで回路図に取り組み製造に適したPCBレイアウト(プリント基板デザイン)を作成します。

パート1のシミュレーション時に部品をMaxim社が提供するEE-Sim DC-DC Converter Toolで探しましたが、これにはダウンロード可能な回路図と適切な部品をまとめた部品表がありました、これをもとに回路図を作成します。これによりデータが揃っているので設計を始める際の情報収集が少なくて済みます。

後程確認しますがパート1に比べ設計が変更されスイッチングコントローラがMAX17576 (200-3854) を使用しています。これはこの部品が入手可能な範囲が広く、設計を利用可能なアンペア数が4Aとやや大きいことから設計変更の可能域拡大など柔軟性向上が期待できるためです。

コンポーネントの選択

部品表をダウンロードしてみると0402サイズの部品がいくつかありましたがこれは手はんだ付けするには少々面倒です。そこで予定していた基板サイズがすべての部品を収容できる大きさであったためこれらの部品より大きな0603サイズに変更することにしました。すでに0603サイズ以上の部品はそのままにしておきます。

回路図を描く

では実際に回路図を描いていきます。

前述したように設計のベースとなる回路図がすでにあるので回路図のキャプチャーは簡単です。具体的に行う内容としては回路図を再描画(データをもとに)、部品の値(抵抗値など)の変更、部品の追加をする事だけです。

ではDesignSpark PCBで新規プロジェクトを作成しプロジェクト内に空白の回路図を作成しました。これでこの真っ白なキャンバスに部品配置や配線をしていきましょう!

DesignSpark PCB User Interface

今回はまず電源の入力容量を増やすことから始めました。自動生成された回路図では2.2uF 50V定格のセラミックコンデンサが1個使われていました。これを定格10uF 50Vのより大きな容量のコンデンサに交換しました(経験則上、セラミックコンデンサの動作電圧は約50%軽減するする事により入力電圧に対して十分な余裕が得られます)。そこで今回はサムスン社のCL32B106KBJNNNF (766-1217) を採用しました。

前述したコントローラのMAX17576のデータシートにはPGNDとSGNDの区別が明記されておりPGNDとSGNDは補償ネットワークとフィードバックコンポーネントにのみ使用されるため、PGNDとSGND用の回路図シンボルを作成する必要があります。これは配置された「GND」コンポーネントを右クリックし「Components and Symbols」から「Edit Component in Library」を選択することで簡単に行うことができます。これによりコンポーネントの編集ウインドウ(下図)が開きます。*この際にRS部品番号がないまたは無効であるという警告が表示される場合がありますが無視して構いません。
コンポーネントを編集して端子名とネットクラスを変更し別の名前でライブラリに保存します。これで回路図上ではPGNDとSGNDは区別され、プリント基板設計の際に配線で繋がれることはありません。

Components Editing Screenshot

今回使用しているMAX17576には付属のコンポーネントがないためオンラインのPCB Part Library(PPL) からダウンロードし、DesignSpark PCBにインポートする必要があります。オンラインライブラリにはすでに回路図シンボルとPCBフットプリントが作成されているのでこの作業はとても簡単に行えます。ライブラリを提供しているSamacsys社は部品の検索と読み込みを迅速かつ合理的に行うことができる無料のLibrary Loaderユーティリティを提供していますのでこれをダウンロードしてから上記のPPLのダウンロード、DesignSpark PCBにインポートを行う事を推奨します。

Library Loaderをダウンロードしてインストールした後、最初に起動するとユーティリティの構成方法に関する明確な案内(下図)が表示されます。ログインして適切なPCB設計ツール(ここではDesignSpark PCB)を設定しコンポーネントを保存するライブラリを指定するだけの簡単なプロセスです。

Library Loader

これ以降は設定したものが適用されRS PCB Part Libraryで「Download」をクリックするとそのコンポーネントが自動的にPCB設計ツールにインポートされすぐに使える状態になります。DesignSpark PCBではカーソルで選択された状態になります。

設計された回路図(下図)にはPPLからの回路図の他に入力調整回路と状態監視用の2つのLEDを追加しました。

Inputing a component

この時点でプロジェクト内に新しいPCBデザインファイル(プリント基板デザイン)が作成されていることが分かると思います。「New PCB Wizard」が表示され空白のPCBデザインを作成するプロセスが案内されます。ここではデザインがそれほど複雑ではなく両面の基板に収まるように「Double Sided (Metric)」テクノロジーファイルを選択しました。

Specify the component technology in DesignSpark PCB

次のウインドウではデザインに含めるべきレイヤを指定するように求められます。すでに使用している適切なテクノロジーファイルを選択していたのでデフォルトのオプションである「Use Layers from Chosen Technology File(選択したテクノロジーファイルからレイヤを使用)」をチェック(オン)したままにしておきました。この後、次のウインドウではプリント基板のサイズについて尋ねられます。ここではRaspberry Piの上に乗せる事を想定しその寸法をGitHubで確認し設定しました。

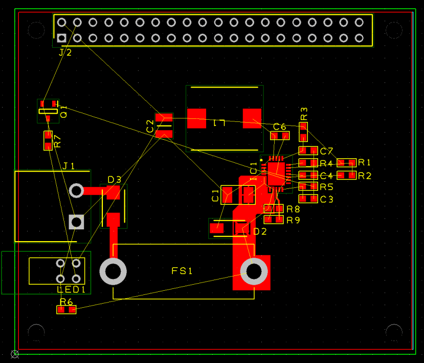
上記作業が完了しボードに適切な名前が付けられると空のPCBデザイン(プリント基板デザイン)が表示されます。ここからはプリント基板上の大まかな位置に部品を配置していきますが、この時点ではまだ配線はしません。ここでICの製造元がリファレンスデザインを提供しているかどうかは特に参考になります。今回はMaxim社が提供するMAX17576EVKITBを参考にしました。

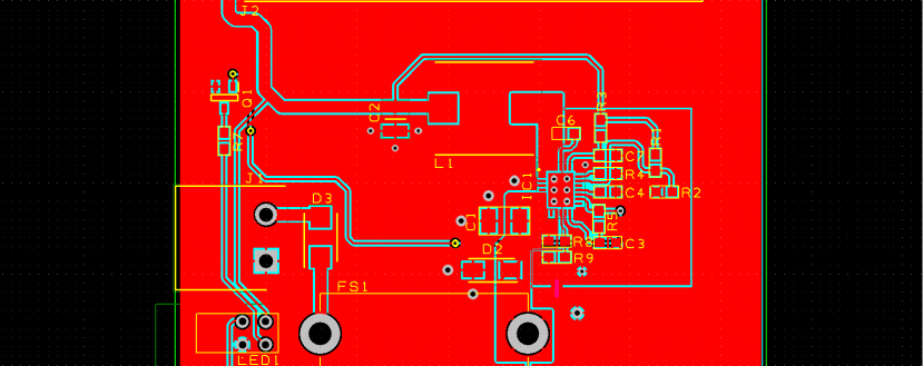
下図の様に部品を大まかに配置した後、配線作業に入ります!

Initial board layout in DSPCB

下図は前述したようにコントローラの繊細なアナログ入力からノイズを除去するためにSGNDとPGNDを分離するSMPSのリファレンスデザインに従いデザインしました。具体的な方法としてはSGNDのためのベタ領域を設定しその周りに狭い「keepout(キープアウト)」設定したベタ領域を設定、次にPGNDのベタを最上層で設定しました。

PCB Plane Screenshot

ここで特定のトラッククラスの幅を変更する必要がある事に気づきました。信号に分類されたネットの幅は0.5mmでMAX17576のパッドに接続するには幅が大きすぎました。なので「Settings」→「Design Technology」→「Track Styles」を選択、下図のウインドウを使用し「Signal Nom.」と「Signal Min.」の幅が0.25mmと0.13mmに縮小させることで問題を解決できました。

Changing the track width in DesignSpark PCB

レイアウトが完了するとすべてが問題なく表示されているか、接続すべきものが本当に接続されているかを確認します(DRCなどを用いて)。続いて、製造用ファイル出力(大多数ははガーバーファイルです)をします。そのためにはプリント基板メーカーの入力フォーマットや設定に関するガイドラインを確認する必要があります。今回はユーロサーキット社で行う予定だったので確認したところ、ガーバ出力の単位をインペリアルに設定すると6桁の精度が要求されるとの事でした。

上記の必要要件を満たすにはOutput > Manufacturing Plots (または Shift+P)に行き編集したいレイヤを選択し「Device Settings」に向かい必要なフィールドを編集することで行うことができます。他のプリント基板製造メーカーに委託する場合も、大体のガーバ出力に関する変更はこのウインドウから編集することができます。

Viewing Manufacturing Plots in DSPCB

すべての正しい設定が入力されるとデザインは製造データを含むガーバファイルとしてエクスポートする準備が整いました。実際にエクスポートしファイルをプリント基板製造メーカーが提供するツールやガーバビューアー(https://gerber-viewer.ucamco.com/など)を使用してデザインが正しく表示されているかを確認します。デザインの確認が済んだらいよいよプリント基板製造メーカーに製造してもらいます。

まとめ

今回はパート1に引き続きRaspberry Pi用のSMPS(スイッチング電源)を作成してきましたがいかがだったでしょうか?EE-Sim OASISに関しては今回の記事ではあまり触れませんでしたがEE-Sim OASISのツールにより大幅な設計のプロセス簡素化ができていることが分かると思います。このシリーズのパート3(次回)ではRaspberry PiのPSUを組み立ててテストしシミュレーションの出力を満たしているか、Raspberry Piに確実に電力を供給できるかどうかを確認します。

Engineer of mechanical and electronic things by day, and a designer of rather amusing, rather terrible electric "vehicles" by night.
DesignSpark Logo

DesignSparkアカウントを作成しませんか?

アカウントを作成すると、高機能な基板CADや使いやすい3次元CADが無料で使えるだけでなく、数千万点超の部品のCADライブラリやフットプリントや3Dモデルを検索しダウンロードできます。
アカウントを作成

アカウント作成済みの方はこちらからログイン

コメント