嘿!您似乎在 United States,您想使用我们的 English 网站吗?
Switch to English site
Skip to main content

MBED Animatronic Lab 电路板的参考设计

by BrianW

这是MBED Animatronic Lab 电路板的参考设计(RS库存号:754-1965)。它已转换成DesignSpark PCB的格式,你可以在下载部分去下载项目的文件和BOM清单。

产品描述

Synergy AnimatronicLab 电路板是应用电路板,适用于 MBED 微控制器模块:两者一起提供了一个了解高品质声音移动控制和制作的平台。

 

产品特点

  • 用于LPC1768的Cortex -M3微控制器MBED模块的插座
  • 通过MBED I2S接口,录制和回放高品质音频
  • USB A 插座:连接USB设备,例如用于文件存储的闪存驱动器或用于无线连接的蓝牙适配器
  • 4 x 封装图,可用于连接到MBED PWM 输出引脚的标准 Futaba 伺服电动机管座
  • 2个电位计:向你的程序(速度,容量等)提供模拟控制信号
  • 2个带按钮开关的数字输入

 

 

[**下面是DesignSpark PCB创建的MBED Animatronic Lab 电路板的参考设计。]

 

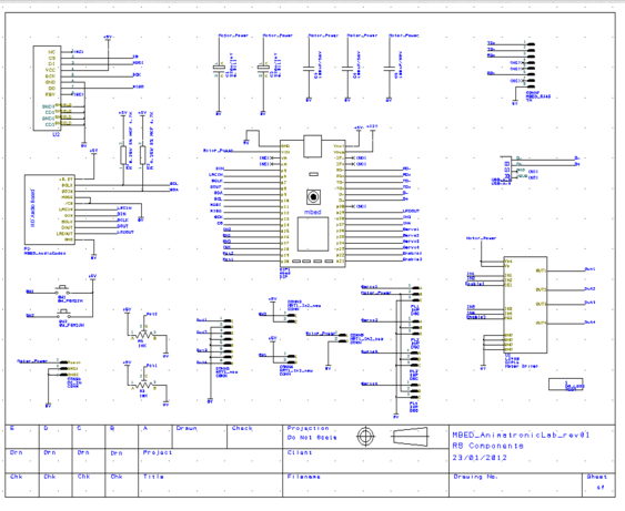
MBED Animatronic 电路板 原理图 

  title

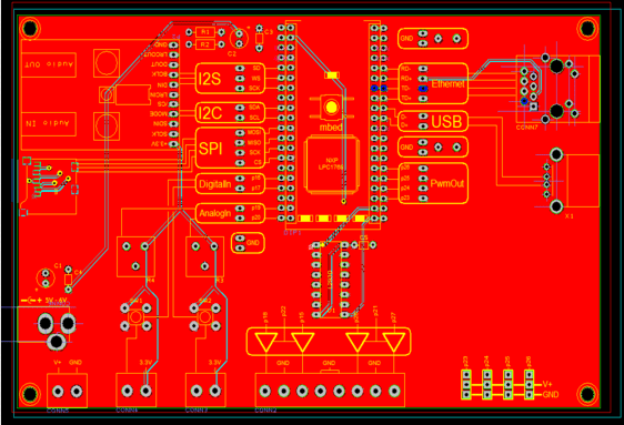
MBED Animatronic 电路板    印刷电路板布局

title

MBED Animatronic 电路板   3维视图

title

 

BOM清单 (主要组件)

RS型号

制造商零件编号

生产厂家

描述

(714-0613)

L293B

STMicroelectronics

Motor Driver

(101-5384)

MKDS 1/2-3.81

Phoenix Contact

Non-Fused Terminal Block

(758-1966)

SKHHAPA010

Alps

Tact Switch

(674-1325)

A-USBSA

ASSMANN WSW

USB Connectors

(735-0318)

61500814221

Wurth Elektronik

RJ Connectors

(691-7658)

3386V-1-103LF

Bourns

Resistors

 

想了解完整的BOM清单,请在下载部分下载

 

什么是DesignSpark PCB格式?

 

DesignSpark PCB是一个屡获殊荣的用于原理图设计以及PCB布局的软件包,可免费从欧时电子下载。我们的软件学习和使用起来很容易但功能非常的强大。行业内都将DesignSpark PCB作为设计文件共享和协作的标准格式。这在大多数创新发生的原型阶段特别有用。还不是DesignSpark PCB的用户?

立即下载DESIGNSPARK PCB

此人不再是会员,他们的简历不可用
DesignSpark Logo

喜欢 DesignSpark 吗?

创建一个帐户来解锁强大的 PCB 和 3D 机械设计软件,在我们的论坛中进行协作,并下载超过一百万个免费的 3D 模型、原理图和示意图。
创建一个帐户

已经是 DesignSpark 会员?登录

评论