Hey! Sie scheinen aus United States zu kommen, möchten Sie auf die Englisch Webseite wechseln?
Switch to Englisch site
Skip to main content

Ein erster Blick auf das Festo CMMT-ST Starter-Kit

by Andrew Back

Festo CMMT-ST Starter Kit Unboxed

Das Starter-Kit beschleunigt Ihre Entwicklung mit einem funktionsreichen Multiprotokoll-Servoantrieb.

Der Festo CMMT-ST (019-3554) ist ein äußerst kompakter Servoantrieb für den Einsatz mit Schrittmotoren, bürstenlosen Gleichstrommotoren (BLDC) und EC-Motoren mit einer Leistung von bis zu 300 W (bei 48 VDC). Er eignet sich besonders für Positionieraufgaben mit Punkt-zu-Punkt- und interpolierenden Bewegungslösungen. Dieser einzelne Multiprotokoll-Antrieb unterstützt PROFINET, EtherCAT, Ethernet/IP und Modbus TCP.

Der CMMT-ST-Antrieb verfügt außerdem über integrierte Sicherheitsfunktionen STO (SafeTorqueOff) – Kat. 3, Ple / SIL 3 / SILCL 3, um einen sicheren Betrieb zu gewährleisten. Energie-Rückgewinnungs- und Energiemanagementfunktionen sorgen für einen nachhaltigen Betrieb und eine höhere Effizienz.

Das CMMT-ST Starter Kit enthält den Antrieb zusammen mit einem Festo EMMT-ST Schrittmotor, Verkabelung und Steckverbindern, um eine schnelle Evaluierung und Lösungsentwicklung zu ermöglichen. In diesem Artikel werfen wir einen Blick auf das Starter Kit, bevor wir uns etwas näher mit dem CMMT-ST-Antrieb befassen.

Inhalte des Kits

Kit Contents - opened box showing content

Beim Öffnen der Starterkit-Verpackung finden wir den Servoantrieb, den Schrittmotor und eine Grafik, die deren Verbindung untereinander zeigt und die wichtigsten Merkmale hervorhebt. Außerdem sind Weblinks und praktische QR-Codes für die zugehörige Dokumentation und Software enthalten.

Servo Drive - Front view - Connections

Beim Ausbau des Laufwerks fällt auf, dass es robust konstruiert ist und über verschiedene Anschlüsse verfügt, auf die wir später noch näher eingehen werden.

Servo Drive - Side View - Rating Plate

Auf der Seite des Antriebs finden wir Angaben wie die Teilenummer und die erste Ethernet-MAC-Adresse sowie wichtige Spezifikationen wie die maximale Eingangsleistung, die Motorleistung und die Schutzart IP20.

stepper motor included in the kit

Ein Schrittmotor mit einer Flanschgröße von 42 mm ist im Lieferumfang enthalten.

stepper motor ratings

Die Teilenummer und die zusammenfassenden Daten sind auf einem Etikett an der Seite des Motors angegeben, der aus der EMMT-ST-Reihe von Festo stammt. Dieses spezielle Teil, EMMT-ST-42-S-RM, lässt sich wie folgt entschlüsseln:

  • 42 mm Flanschgröße (42)
  • Kurze Länge (S)
  • Abgewinkelter Stecker, einstellbar (R)
  • Absolutwertgeber, Multiturn (M)

EMMT-ST-Motoren sind auch in den Flanschgrößen 57 und 87 mm erhältlich, mit mittleren und langen Gehäusen zusätzlich zu kurzen, sowie mit Einfach- und Mehrfachdrehgeber. Sie zeichnen sich durch eine Vielzahl von Nennleistungen, Spitzendrehmomenten und Drehzahlen aus. Modelle mit Haltebremsen sind ebenfalls erhältlich. Weitere Informationen finden Sie im Festo EMMT-ST-Datenblatt.

Included Cable

Im Lieferumfang ist ein Kabel enthalten, das an einem Ende für den Schrittmotor vorkonfektioniert ist und am anderen Ende mit Aderendhülsen versehen ist.

assortment of connectors

Schließlich ist auch ein Sortiment an Steckverbindern für den Einsatz mit dem Antrieb enthalten.

CMMT-ST Servo Drive

servo drive - robust steel tab

Bei näherer Betrachtung des Servoantriebs fällt auf, dass an den Buchsen X6 und X1C, die für den Anschluss des Motors bzw. des Referenz-/Endschalters vorgesehen sind, eine robuste Stahllasche hervorsteht. Diese Lasche dient gleichzeitig als Kabelschirmanschluss und Zugentlastung.

encoder and I/O connections

Direkt über X6 befinden sich Buchsen mit der Bezeichnung X2 und X1A, die für Encoder- und E/A-Anschlüsse vorgesehen sind.

Ethernet port

Der letzte Anschluss an der Frontplatte ist ein RJ45-Anschluss mit der Bezeichnung X18. Dabei handelt es sich um einen Standard-Ethernet-Anschluss, der für die Parametrierung, Inbetriebnahme und Diagnose verwendet wird.

real-time Ethernet (RTE)

An der Oberseite des Laufwerks befinden sich zwei weitere RJ45-Anschlüsse mit der Bezeichnung XF1 IN und XF2 OUT, die für die Verwendung mit Echtzeit-Ethernet (RTE) – d. h. Feldbus – vorgesehen sind.

X9 for load and logic voltage supplies

An der Unterseite befindet sich ein einzelner Anschluss mit der Bezeichnung X9 für die Spannungsversorgung der Last (24–48 VDC) und der Logik (24 VDC). Bei Bedarf kann über X9 auch ein Bremswiderstand angeschlossen werden.
Bei einer Lastversorgung von 24 VDC kann der Antrieb Motoren mit einer Nennleistung von bis zu 150 W unterstützen, bei einer Lastversorgung von 48 VDC erhöht sich diese auf 300 W. Die Logikversorgung sollte 24 VDC ± 15 % betragen.

Installation

Diagram of drive and fixings

Der CMMT-ST kann auf einer DIN-Schiene montiert oder direkt an einer Wand oder einem Gehäusegestell befestigt werden.

Diagram of setup configuration

Eine beispielhafte Systemstruktur ist oben dargestellt: Der Servoantrieb ist an eine geeignete Stromversorgung und einen Motor angeschlossen, die RTE-Ports sind mit einem Ethernet-basierten Feldbus verbunden und der Standard-Ethernet-Port ist zur Parametrierung mit einem Laptop verkabelt.

Weitere Informationen zur Installation und Verkabelung finden Sie hier: Servoantrieb – Installation – Sicherheitsunterfunktion.

Interfacing

three switches

Drei Schalter an der Oberseite des Antriebs dienen zur Einstellung des Feldbusprotokolls. Diese können entweder zur direkten Konfiguration des CMMT-ST auf PROFINET, EtherCAT oder Ethernet/IP+Modbus TCP oder zur Einstellung des Feldbusprotokolls über die Softwareparametrierung verwendet werden.
Die Ports XF1 IN und XF2 OUT sind IEEE 802.3-2012 Ethernet mit einer maximalen Übertragungsrate von 100 Mbit/s. Diese RTE-Ports können nur für die Feldbuskommunikation verwendet werden, während die gesamte Parametrierung, Inbetriebnahme und Diagnosekommunikation über den Standard-Ethernet-Port X18 erfolgt. Durch die vollständige Trennung dieser beiden Kommunikationsklassen können unterschiedliche Netzwerkarchitekturen mit entsprechender Sicherheit und Dienstgüte (QoS) usw. eingesetzt werden.


Der Antrieb verfügt über 4 Ethernet-MAC-Adressen, von denen die erste auf dem Etikett aufgedruckt ist und die anderen 3 auf der ersten basierende fortlaufende Nummern sind. Die MAC-Adressen 1, 2 und 3 sind dem Geräteprofil zugewiesen, Adresse 4 ist der Kommunikationsschnittstelle X18 zugewiesen. Das Gerät kann über DHCP konfiguriert oder alternativ auf eine statische IP-Adresse eingestellt werden.

Festo Automation Suite

Festo Automation Suite

CMMT-Antriebsdiagnose.

Die Parametrierung, Inbetriebnahme und Diagnose erfolgen über die PC-basierte Festo Automation Suite und das CMMT-ST-Plug-in. Dies bietet eine vertraute, benutzerfreundliche, komponentenbasierte Anzeige, die nicht nur für Motorantriebe, sondern auch für Steuerungen und andere Festo-Komponenten für elektrische und pneumatische Systeme verwendet werden kann.

Zu den Merkmalen gehört ein objektorientiertes Design, das die Konfiguration von Systemen vereinfacht, indem es die Grundparameter für verbundene Geräte automatisch berechnet. Ein Inbetriebnahmeassistent ermöglicht die Konfiguration eines Antriebs in nur fünf Schritten, indem nur die wesentlichen Parameter abgerufen werden.

Durch diesen einfachen Import der Motor- und Kabelinformationen (sowie der mechanischen Informationen, wenn ein Festo-Aktuator verwendet wird) können die Steuerungsparameter automatisch erstellt werden, was Zeit und Aufwand spart.
Darüber hinaus ermöglicht die Expertenansicht eine erweiterte Bearbeitung. Eine schnelle und übersichtliche Diagnose ist ebenfalls verfügbar, mit Zugriff auf den im Gerät gespeicherten Meldungsverlauf und einer speziellen Trace-Funktion, mit der Signalkurven im Gerät mit hoher Frequenz aufgezeichnet und grafisch dargestellt werden können.

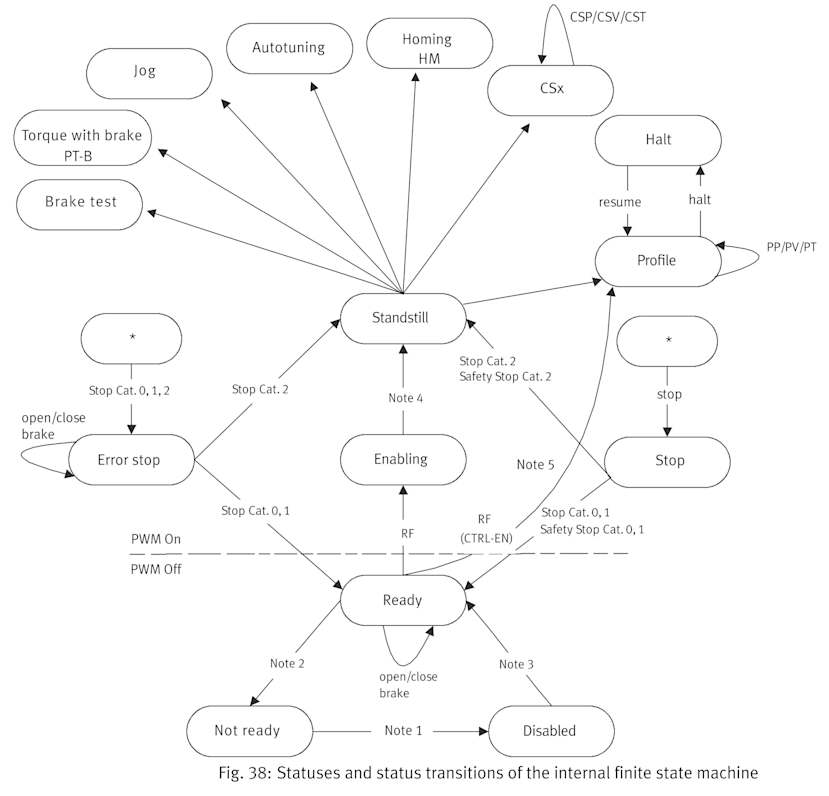
Motion Control

Motion Control Diagram

Oben ist ein Diagramm der Zustände und Zustandsübergänge der internen endlichen Zustandsmaschine (FSM) zu sehen, das einen Eindruck von einigen der Funktionen des Servoantriebs vermittelt.

Modes of Operation

Die Betriebsarten sind in der obigen Tabelle aufgeführt.

Ausführliche Informationen, einschließlich der für die verschiedenen Feldbusse unterstützten Parameter usw., finden Sie im Handbuch zu Software, Funktionen, Feldbus und Geräteprofil (CMMT-ST-SW-EN).

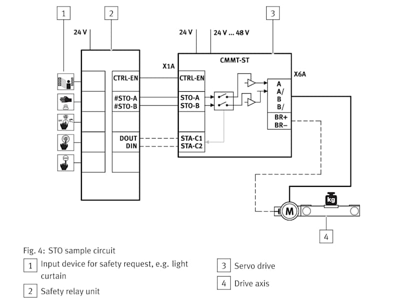
Sicherheits-Features

Functional Principles of STO Diagram

Der Servoantrieb CMMT-ST integriert die folgenden sicherheitsrelevanten Funktionen:

  • Sichere Drehmomentabschaltung (STO)
  • Sicherer Stopp 1-mal gesteuert (SS1-t) bei Verwendung einer geeigneten externen Sicherheitsrelais-Einheit und entsprechender Servoantriebsschaltung
  • Diagnosekontakt STA zur Rückmeldung der aktiven Sicherheitsunterfunktion STO

STO ample circuit

Die Funktionen STO und SS1-t sind gemäß EN 61800-5-2 implementiert.

Die STO-Funktion wird verwendet, wenn die Stromversorgung des Motors in der Anwendung sicher abgeschaltet werden muss, aber keine weiteren Anforderungen an einen gezielten Stillstand des Antriebs bestehen.

Die SS1-t-Funktion wird verwendet, wenn der Motor gebremst und anschließend die Stromversorgung des Motors in der Anwendung sicher abgeschaltet werden muss, aber keine weiteren Anforderungen an einen gezielten Stillstand des Antriebs bestehen.

Die Verdrahtung von SS1-t entspricht der oben für die STO-Funktion gezeigten, zusätzlich mit einer Not-Halt-Anforderung (entweder direkt durch Verdrahtung von CTRL-EN oder indirekt über einen anderen Funktionsregler), damit die Bremsrampe durch die Sicherheitsrelais-Einheit aktiviert werden kann.

Weitere Einzelheiten finden Sie im Handbuch zu Sicherheitsunterfunktionen (CMMT-ST-C8-1C-MP-S0-EN).

 

Abschließende Worte

Der CMMT-ST ist ein intelligenter DC-Servoantrieb, der eine Vielzahl praktischer Funktionen in einer äußerst kompakten Bauform vereint und alle führenden Ethernet-basierten Feldbusse integriert unterstützt. Das CMMT-ST Starter Kit baut darauf auf und bietet nahezu alles, was für einen schnellen Start erforderlich ist, um den Servoantrieb und die unterstützenden Tools zu evaluieren und Lösungen zu entwickeln. Zusätzlich sind lediglich eine Gleichstromversorgung und ein Laptop für die Geräteparametrierung über die Automation Suite erforderlich.

— Andrew Back

Das Festo CMMT-ST Starter Kit wird in Kürze bei RS erhältlich sein. Schauen Sie bald wieder vorbei, um aktuelle Informationen zu erhalten.

Sehen Sie sich auch unsere unten aufgeführten Produkte an.

CMMT motor drive Festo 1.2 kW Servo Drive, 400 V ac, 3 Phase, 3 A  RS (193-561)

Festo servo motorFesto 325 V 690 W Servo Motor, 6150 rpm, 6.4 Nm Max Output Torque RS (194-954)

 

Festo I/O Modules    Festo CPX-AP-I Series Com Module for Use with Valve Terminals, 24 V dc RS (193-546)

 

Festo motor cable  Festo NEBM Motor Cable, 25m Length, 0 - 72 V DC RS (288-2841)

 

Festo Linear Actuator    Festo Belt Driven Linear Actuator, 300mm, 1200mm/s RS  (181-6742)

 

Open source (hardware and software!) advocate, Treasurer and Director of the Free and Open Source Silicon Foundation, organiser of Wuthering Bytes technology festival and founder of the Open Source Hardware User Group.
DesignSpark Logo

Gefällt Ihnen DesignSpark?

Erstellen Sie ein Konto, um leistungsstarke PCB- und 3D-Maschinenbau-Designsoftware freizuschalten, in unseren Foren zusammenzuarbeiten und über eine Million kostenlose 3D-Modelle, Schaltpläne und Footprints herunterzuladen.
Ein Konto erstellen

Sie sind bereits DesignSpark-Mitglied? Anmelden

Kommentare