DesignSpark Circuit Simulator Maintenance on 13th March at 17:00 UTC for up to 2 hours

Skip to main content

3W Dual Power Supply for System Monitoring using a Würth WE-TDC-HV Coupled Inductor

by DesignSpark

Objectives:

A requirement for a dual power supply with two outputs at 3V3 was identified. Due to the nature of the installation operating from a nominal 24V battery supply, the power supply required a 3.3 volt supply for ground-referenced circuitry plus an isolated supply also of 3.3 volts for the remote monitoring circuitry. Each output will operate at a nominal 200mA with short-term peak currents of 250mA. This type of power supply has several applications for industrial automation, such as sensors and data acquisition systems.

The design is required to be of high reliability, and hence high-quality components will be selected.

Isolation is required due to the possible physical remoteness of the circuitry, which may be referenced to different ground points on different power distribution circuits. This will provide protection should a power fault occur, causing ground potential differences, and will also prevent damage from any normally occurring small ground potential difference by removing ground/earth loops. This design is not intended for permanent operation at high isolation voltages.

Our ECAD software of choice for this design is DesignSpark PCB.

Functional Specifications:

Due to the large voltage difference between the 24V input and 3V3 output, a high efficiency design is required to avoid excessive power loss and temperature extremes impacting on reliability.

The 24V battery is of type LiFePO4, a Lithium Iron Phosphate battery.

From the battery charging specification of the installation, the terminal voltage can be in the range of 20V when at 10% charge to 29V when charging to 90% capacity (for extended battery life).

We now have our minimum functional specification:

Vin 20V to 29V (normal operating range)
Vout #1 3.3V @ 250mA
Vout #2 3.3V @ 250mA, (isolated output)

With the large input to output voltage drop, we obviously require the efficiency of a switching design and a buck converter appears ideal.

The recent article https://www.rs-online.com/designspark/tech-tales-the-inductor-and-electronic-design indicated Würth Elektronik would be a good place to start for their expertise and high-reliability components.

Wurth Elektronik Logo

Also, as the circuit will have a large number of capacitors and reliability is a high requirement, this article also from Würth Elektronik, is an essential viewing: https://www.rs-online.com/designspark/tech-tales-capacitors-and-their-use-in-electronics

With these in mind, the Würth Elektronik website was explored and a highly detailed reference design was located that met all of our basic requirements, only additional low voltage regulator circuitry is required. This reference design was used as the inspiration for the current design and layout:

3W Dual-output isolated auxiliary supply for communication interfaces and measurement systems

At the end of the Würth article, there is a link to this PDF RD006, which provides a very detailed description, performance and analysis of the circuit, providing great confidence to base a design on this Reference Design. The circuit switching frequency operates at 480kHz, allowing a compact design and the selected inductor is a magnetically shielded coupled inductor, which is ideal.

Würth provide eCAD component models created in Eagle- these can be opened in DSPCB and, with some modification, provide good PCB footprints with bounding boxes for easy placement in the design editor.

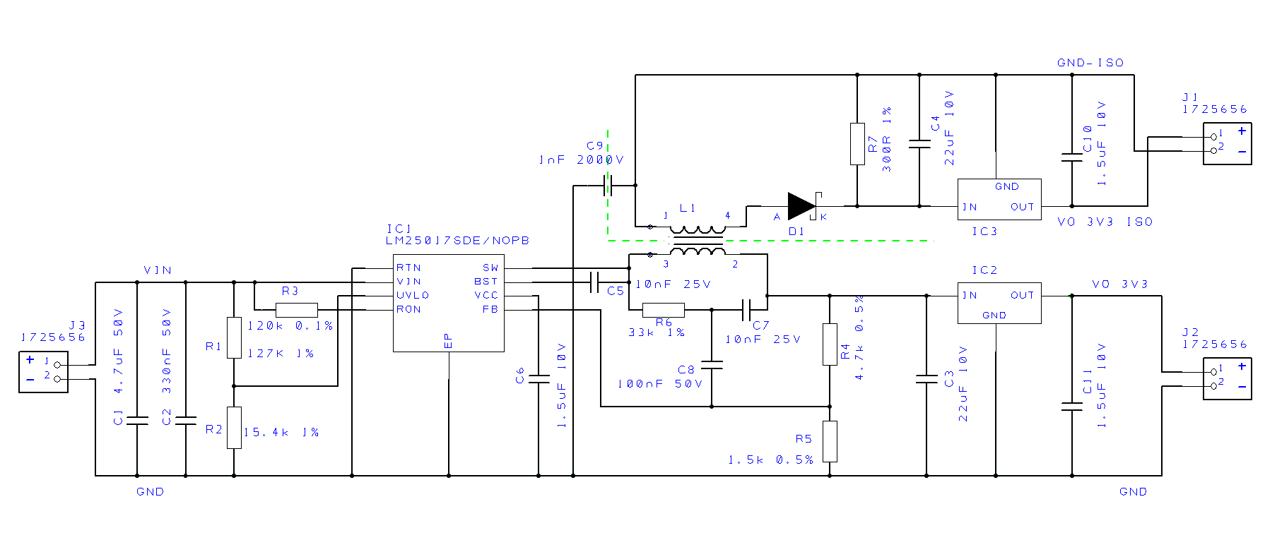
The DSPCB schematic replicating the reference article is as below:

DSPCB schematic

Vin is on the left, and the two unregulated outputs are shown on the right.

The inductor L1 is a key part of this design - 76889440330 | Wurth Elektronik Coupled Inductor Nickel Zinc Core , 33 μH | RS (258-5791) due to its efficiency, low profile and providing 2.0kV Isolation with low losses and low Leakage Inductance. It is also a magnetically shielded coupled inductor. Its technical datasheet is available here: WE-TDC HV SMT Coupled Inductor - 76889440330

These Würth Elektronik WE-TDC series of inductors offer the versatility and reliability needed to meet modern power design challenges.

Using the Würth reference design, the only additional circuitry to meet our requirements is the regulated output as shown.

Wurth Reference Design with added regulated output

The regulators selected are DiodesZetex AP7333-33SRG-7 from RS, (751-3106) ; the specifications match the unregulated voltage output from the Würth reference design and can supply 300mA loads.

Capacitors are recommended on the regulator input for noise reduction and should be 1uF minimum. These are provided in the Würth design as C3 and C4.

Output capacitors are required for stability and provided by C10 and C11.

Our circuit was designed to closely follow the Würth layout to gain the advantages of having a tested design.

Our PCB layout is shown below. The DSPCB compatible schematic and PCB design files are also attached.

Top Copper:

Top Copper PCB

Bottom Copper:

Bottom Copper PCB

Note the gap between the Input supply ground and the isolated ground, this matches the Würth design and also the pad spacing of L1 and C7.

Should greater isolation be required, the creepage distances can be enlarged by adding milling slots under both L1 and C7. The ground areas (copper pour areas) will also need to be adjusted for the required isolation gap.

More about Würth Elektronik and their Inductors range:

Würth Elektronik provide high-quality components and excellent data for professional designs. From power inductors and RF components to EMC solutions, Würth Elektronik offers the right inductor for every application. Here is a look at key benefits of some of their inductor product series, as part of Würth Elektronik's comprehensive inductors portfolio:

WE-TDC Series – Shielded Coupled Inductors

  • High isolation and efficiency
  • Compact form factors
  • Reliable performance in switching regulators
  • Low EMI and high thermal stability

WE-PD Series – Shielded Power Inductors

  • High current handling
  • Magnetically shielded for low EMI
  • Ideal for switching regulators and LED drivers

WE-DD Series – Dual Coupled Inductors

  • Optimised for SEPIC, CUK, and flyback topologies
  • Ferrite core with low DC resistance
  • Available in multiple sizes for flexible integration

WE-PMCI & WE-PMFI – Moulded Power Inductors

  • Ultra-low profile
  • Flat or round wire options
  • Designed for high-vibration environments

Design Kits Available

  • Perfect for prototyping and evaluation
  • Includes a variety of inductors for quick testing and selection

Why Choose Wurth Elektronik?

  • Precision engineering backed by extensive datasheets and application notes
  • Global availability through RS Group
  • Innovative materials and construction for long-term reliability
  • Support for custom designs and technical consultation
  • Excellent user experience through 100% of verified component CAD models synchronised with SnapMagic and UltraLibrarian*

*DSPCB software subscribers also benefit from the SnapMagic integration in the software.

Whether you're building compact consumer electronics or rugged industrial systems, Würth Elektronik inductors offer the performance, flexibility, and reliability your designs demand.

Würth Elektronik is a manufacturer of electronic and electromechanical components for the electronics industry and a technology company that spearheads pioneering electronic solutions. Würth Elektronik eiSos is one of the largest European manufacturers of passive components and is active in 50 countries.

Simply put: Würth Elektronik - more than you expect!

Recommended Products:

RS DesignSpark is the go-to platform for professional design engineers, providing application and product content and design resources such as the award winning DesignSpark PCB and DesignSpark Mechanical CAD software.
DesignSpark Logo

Enjoying DesignSpark?

Create an account to unlock powerful PCB and 3D Mechanical design software, collaborate in our forums, and download over a million free 3D models, schematics, and footprints.
Create an account

Already a DesignSpark member? Log In

Comments